LAB 12: PNEUMATIC SYSTEMS

PURPOSE:  The purpose of this laboratory exercise is to provide an overview of the function and operation a pneumatic distribution system, work station operation, and electrical control.  System components related to compressor horsepower, pressure drops due to friction, receiver size, and workstation consumption will be evaluated.

OBJECTIVES:  After completing this laboratory exercise, you should be able to do the following:

        1.  Determine the cycle time for a pneumatic workstation 4 given a production rate of 720 pieces per hour.
        2.  Identify pneumatic components represented by ISO/ANSI graphic symbols;
        3.  Determine the consumption rate of a pneumatic cylinder;
        4.  Determine the consumption rate of a pneumatic motor;
        5.  Calculate the pressure loss due to friction in a pneumatic distribution line;
        6.  Calculate the required receiver size under the specifications given;
        7.  Determine the horsepower required to run a compressor;
 
PROCEDURE:  Complete the following steps in order to carry out the requirements for this laboratory:

        1.  Determine which actuators are operating simultaneously for workstation 4 and calculate the consumption rate;
        2.  Calculate the appropriate SCFM required;
        3.  Assuming 1/2 inch steel pipe is used for distribution, determine the pressure loss due to friction from the receiver to Gage A.
        4.  Under the maximum consumption conditions given for the system, calculate the appropriate receiver size (in gallons);
              (Note: You do not need to account for over sizing, just the calculated values, for this lab).
        5.  From the equation given in class, determine the maximum horsepower being consumed at the drive shaft of the compressor.
        6.  Submit a formal report for the lab.
 

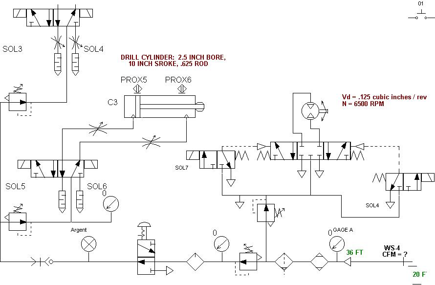
CIRCUIT:

NOTE:  DUE TO THE SIZE OF THE DRAWING,  THE CIRCUIT HAD TO BE CAPTURED USING MULTIPLE FRAMES.
FIND THE REFERENCE POINT BETWEEN FRAMES....e.g.  between Frame 1 and Frame 2, use SOL 3 as a reference.
 

FRAME 1



FRAME 2



FRAME 3


ELECTRICAL CONTROL CIRCUIT:  RELAY LADDER LOGIC

FRAME 4


FRAME 5


KEY EQUATIONS:

    CONSUMPTION RATES:  CR = (atmospheric pressure + gage pressure) / atmospheric pressure; Based on standard air,
            atmospheric pressure is assumed to be 14.7 pisa for the English System,  101 KPa for the Metric System.

          CR = (14.7 + gage pressure) / 14.7

            Qr(cyliner) = (A x S x N x CR) / K   Note: In the English System:  A= in sq. S = in. N=cpm ; CR=compression rate; K = 1728

            Qr (cylinder) = (A x S x N X CR)/ 1728

            Qr(motor) = (Vd x N x CR) / K  ;   Note  In the English system:  Vd in cubed / rev; N = rpm; CR = compresstion ration; K = 1728

           Qr(motor) = (Vd x N x CR) / 1728

    SIZING RECEIVERS: (an example problem is also shown in your text)

            Vr = atmospheric pressure x (t) x (Qr-Qc) / (Pmax - Pmin)
                     t   is the time the system is consuming air (usually the maximum flow condition);
            For the English system, using standard air and SCFM for Q the equation is as follows:

           Vr = [14.7 x (time in minutes) x (Qr - Qc)] / [ PSI(max) - PSI(min) ]

    PRESSURE LOSSES DUE TO FRICTION: ( English System - assuming schedule 40, commercial steel pipe)

           General equation  for  Delta P = c x L x Q2 / CR x d5

           Specifically for commercial steel pipe, schedule 40, English system only.

          Delta P = (0.1025 x L x Q2)  / ( 3600 x CR x d 5. 31 )

                  Where 0.1025 = friction factor for commercial steel pipe (these coefficients are experimentally derived
                                             based on the type of conduit being used.
                                      L  = Total length of pipe + equivalent lenght for valves and fittings.
                                      Q = flow in SCFM
                                 3600 = Constant to convert units
                                    CR = Compression ratio
                                       d = pipe diameter in inches (use actual inside diameter for schedule 40 pipe).

POWER AND HORSE POWER (For adiabatic conditions which assumes no loss or gain of heat).

        To determine the horsepower and power required to drive an air compressor, the following formulae can be used:

        For the English System, Use:

       HP = [ (Pin x Q) / (65.4)] x [ (Pout / Pin)0.286    -   1  ]

            Where:  Pin   = inlet atmospheric pressure ( psia)
                          Pout = outlet pressure (psia)
                          Q     = Flow rate (standard cubic feet per minute)
                Note:  This is a variation of the formula used in the Norvelle text.  The 0.0286 constant is for air under adiabatic conditions.
 

       For the metric System to determine theoretical power (kW) use:

       Power (kW)  = [ (Pin x Q) / 17.1 ] x [ ( Pout / Pin) 0.286)     -     1   ]

                Where:  Pin  = inlet atmospheric pressure (kPa abs)
                              Pout = outlet pressure (kPa abs)
                               Q    = flow rate (standard meters cubed per minute)